近两年,不少院校都在积极力争更名为“大学”称号,以此来提升考研院校的名气度和吸引力。
5月22日,教育部发布《关于拟同意设置本科高等学校的公示》,拟同意设置重庆中医药学院等7所学校。
其中,拟同意设置及更名高等学校名单如下:

其中河北中医学院、福建工程学院、信阳师范学院、上海体育学院,4所高校更名为大学,23考研上岸的同学们,这波真是“赚到了”!
01,河北中医学院更名为河北中医药大学
河北中医学院现为河北省人民政府与国家中医药管理局共建高校、河北省属重点骨干大学、河北省“双一流”建设高校、博士学位授予单位、教育部卓越医生(中医)教育培养计划改革试点高校、中医学专业“5+3”一体化培养院校,具有推荐优秀应届本科毕业生免试攻读研究生资格。

学校设有基础医学院、中西医结合学院、针灸推拿学院、药学院、护理学院等12个教学机构。形成了普通本科教育、研究生教育、留学生教育、成人教育等多层次、多类型的办学格局。
02福建工程学院更名为福建工程大学
福建工程学院坐落于素有“海上丝绸之路”门户之称的历史文化名城福州。2013年获批硕士学位授权单位、增列为福建省重点建设高校,2018年入选福建省示范性应用型本科院校、福建省博士学位授予培育单位、福建省一流学科建设高校。2021年获批新一轮福建省博士学位授予培育单位。

现有6个硕士学位授权一级学科、13个硕士专业学位授权点。拥有1个省级特色重点学科、5个省级重点学科、2个省级高原学科、4个省级应用型学科、2个省级应用型培育学科和3个省级一流应用型大学主干学科。工程学学科进入ESI学科全球排名前1%。土木工程和材料科学与工程2个学科进入“软科中国最好学科排名”全国前50%。
03信阳师范学院更名为信阳师范大学
信阳师范学院,是我国改革开放后河南省创办的第一所本科高校,是河南省重点建设的两所师范大学之一。学校创建于1975年,1998年经国务院学位委员会批准为硕士学位授权单位,2018年获批省“十三五”博士学位授权立项建设单位,2021年确立为河南省博士学位授予重点立项培育单位。

信阳师范学院现有本科专业83个,招生专业74个,16个硕士学位授权一级学科,14种硕士专业学位授权类别,二级学科硕士点72个,与闽南师范大学、中国林科院等单位联合培养博士生。
该校拥有河南省特色骨干学科(群)2个、河南省特需急需特色骨干学科(群)1个、河南省一级重点学科10个,ESI前1%学科2个。在全国第五轮学科评估中,马克思主义理论和数学2个学科进入榜单。在全国首次专业学位水平评估中,教育硕士获得C-。
04 上海体育学院更名为上海体育大学
上海体育学院创建于1952年,是新中国成立最早的体育高等学府。学校原为国家体委直属高校,2001年起,由国家体育总局和上海市人民政府共建。2017年以来,入选国家“双一流”和上海市高水平地方高校建设序列。学校于1981年成为硕士学位授予单位,1986年成为我国体育院校首批博士学位授予单位之一。

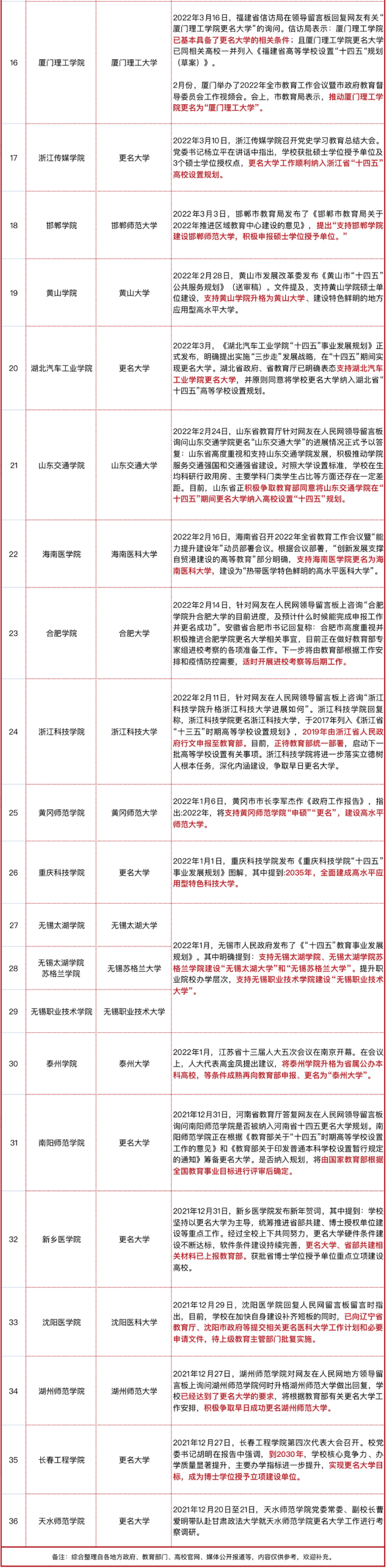
现有体育学、心理学、医学技术、新闻传播学等6个一级学科学术硕士学位授权点,有体育、旅游管理、新闻与传播、应用心理学、工商管理等5个专业硕士学位授权点。在第四轮全国学科评估中,“体育学”获得A+最高等级。
这4所高校是教育部首批同意更名的高校,还有其他已经申报更名的院校,应该也会陆续得到批复,大家可以先了解一下:


24考研的同学在择校时,可以对这些高校多加关注,趁还是学院时赶快考,到时候身价就能水涨船高了。
以上就是《速览!这4所学院更名大学!》介绍。考研辅导站,专业考研门户。快速了解研究生招生政策、入学条件、考试资讯、招生简章等,欢迎在线预约咨询。